您好,欢迎光临
好博网页版登录入口
官方网站!
客服热线:086-354-6633017
中文
|
ENGLISH
官网首页
好博(中国)
公司简介
品牌荣誉
组织架构
发展历程
厂容厂貌
公司视频
好博网页版登录入口
党组建设
总公司
子公司
经营管理
公司产品
生产经营
经营业绩
技术革新
培训教育
好博(中国)
文化理念
文体活动
文化生活
员工风采
厂史馆
新闻动态
公司新闻
行业动态
市场动态
技术交流
公告栏
联系我们
当前位置:好博(中国) > 文体活动
好博(中国)
文化理念
文体活动
文化生活
员工风采
厂史馆
文体活动
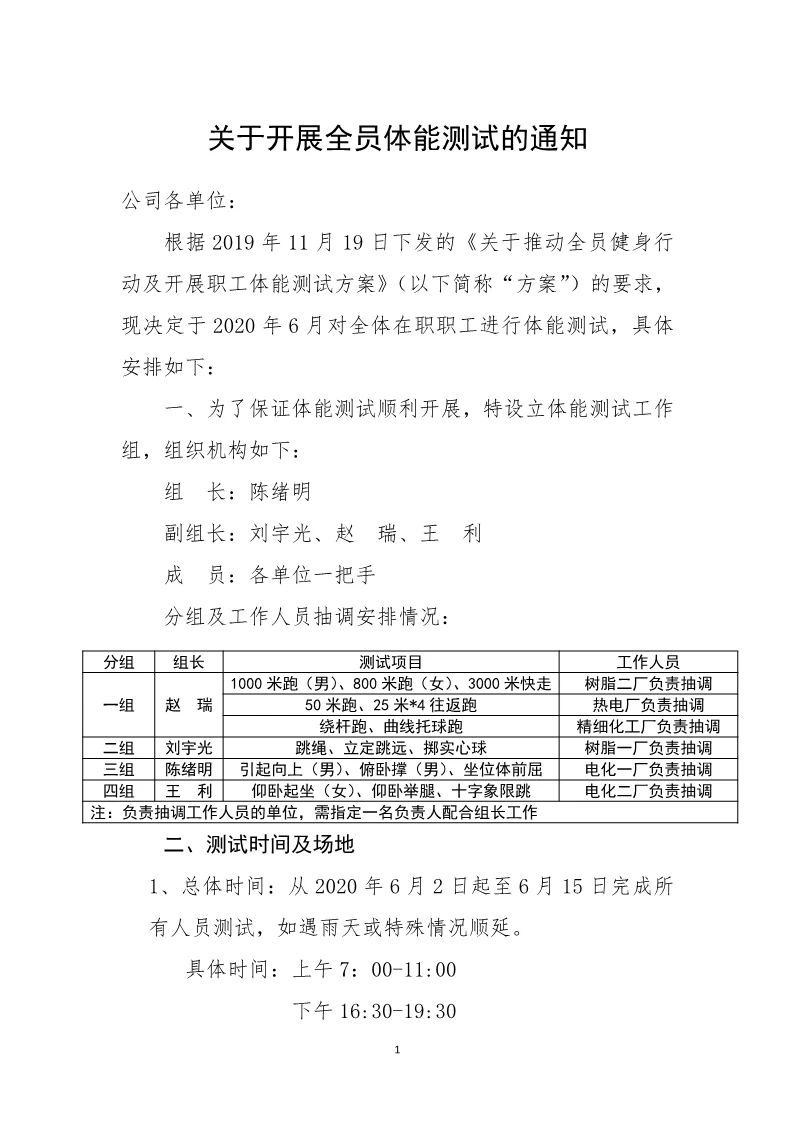
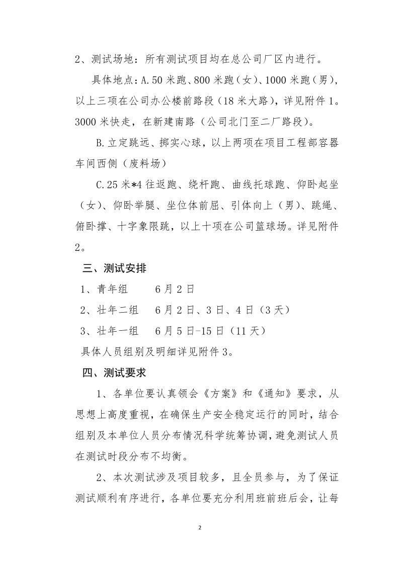
关于开展全员体能测试的通知
【
返回主目录
】
开云手机入口官网
|
乐动手机版
|
天行中国手机网页版
|
开云·官方版在线入口
|
半岛体肓官网
|
江南全站
|
星空平台
|
半岛体育官方网站·(中国)官方网站
|
乐投线上平台(集团)官方网站
|